面试官:你分析过SpringMVC的源码吗?
1. MVC使用
在研究源码之前,先来回顾以下springmvc 是如何配置的,这将能使我们更容易理解源码。
1.1 web.xml
<servlet>
<servlet-name>mvc-dispatcher</servlet-name>
<servlet-class>org.springframework.web.servlet.DispatcherServlet</servlet-class>
<!-- 配置springMVC需要加载的配置文件
spring-dao.xml,spring-service.xml,spring-web.xml
Mybatis - > spring -> springmvc
-->
<init-param>
<param-name>contextConfigLocation</param-name>
<param-value>classpath:spring/spring-*.xml</param-value>
</init-param>
</servlet>
<servlet-mapping>
<servlet-name>mvc-dispatcher</servlet-name>
<!-- 默认匹配所有的请求 -->
<url-pattern>/</url-pattern>
</servlet-mapping>
值的注意的是contextConfigLocation和DispatcherServlet(用此类来拦截请求)的引用和配置。
1.2 spring-web.xml
<!-- 配置SpringMVC -->
<!-- 1.开启SpringMVC注解模式 -->
<!-- 简化配置:
(1)自动注册DefaultAnootationHandlerMapping,AnotationMethodHandlerAdapter
(2)提供一些列:数据绑定,数字和日期的format @NumberFormat, @DateTimeFormat, xml,json默认读写支持
-->
<mvc:annotation-driven />
<!-- 2.静态资源默认servlet配置
(1)加入对静态资源的处理:js,gif,png
(2)允许使用"/"做整体映射
-->
<mvc:default-servlet-handler/>
<!-- 3.配置jsp 显示ViewResolver -->
<bean class="org.springframework.web.servlet.view.InternalResourceViewResolver">
<property name="viewClass" value="org.springframework.web.servlet.view.JstlView" />
<property name="prefix" value="/WEB-INF/jsp/" />
<property name="suffix" value=".jsp" />
</bean>
<!-- 4.扫描web相关的bean -->
<context:component-scan base-package="com.xxx.fantj.web" />
值的注意的是InternalResourceViewResolver,它会在ModelAndView返回的试图名前面加上prefix前缀,在后面加载suffix指定后缀。
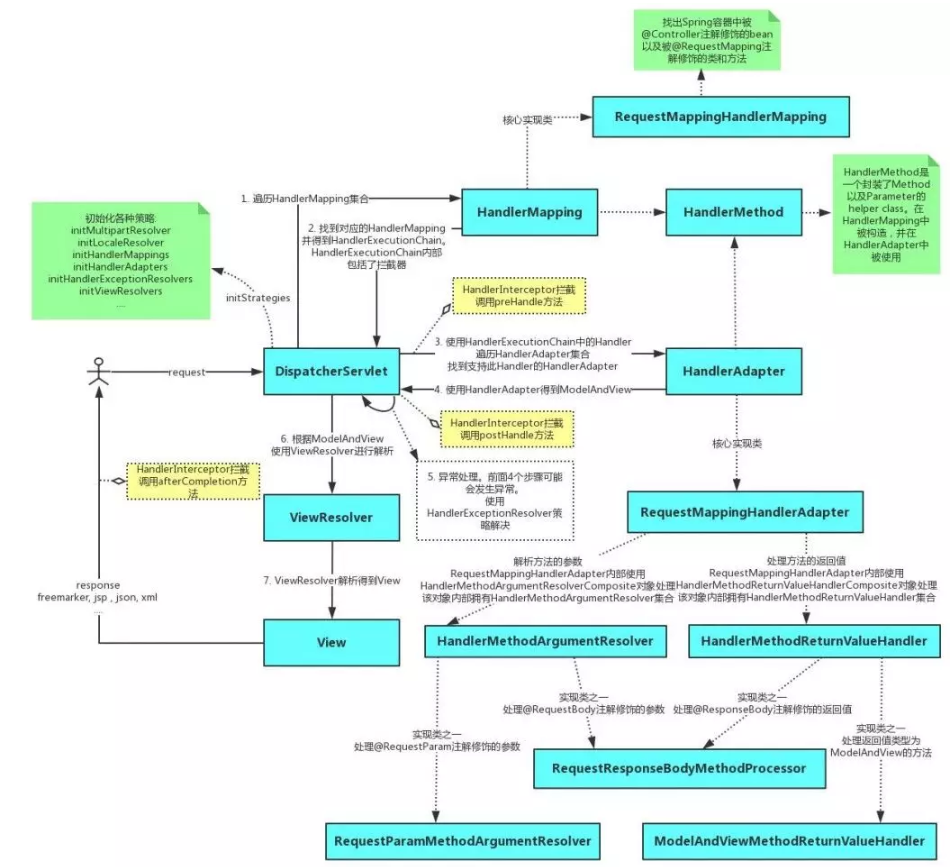
SpringMvc主支源码分析
引用《Spring in Action》中的一张图来更好的了解执行过程:

上图流程总体来说可分为三大块:
Map的建立(并放入WebApplicationContext)HttpRequest请求中Url的请求拦截处理(DispatchServlet处理)反射调用
Controller中对应的处理方法,并返回视图
本文将围绕这三块进行分析。
1. Map的建立
在容器初始化时会建立所有 url 和 Controller 的对应关系,保存到 Map
中,那是如何保存的呢。
ApplicationObjectSupport #setApplicationContext方法
// 初始化ApplicationContext
@Override
public void initApplicationContext() throws ApplicationContextException {
super.initApplicationContext();
detectHandlers();
}
AbstractDetectingUrlHandlerMapping #detectHandlers()方法:
/**
* 建立当前ApplicationContext 中的 所有Controller 和url 的对应关系
* Register all handlers found in the current ApplicationContext.
* <p>The actual URL determination for a handler is up to the concrete
* {@link #determineUrlsForHandler(String)} implementation. A bean for
* which no such URLs could be determined is simply not considered a handler.
* @throws org.springframework.beans.BeansException if the handler couldn't be registered
* @see #determineUrlsForHandler(String)
*/
protected void detectHandlers() throws BeansException {
if (logger.isDebugEnabled()) {
logger.debug("Looking for URL mappings in application context: " + getApplicationContext());
}
// 获取容器中的beanNames
String[] beanNames = (this.detectHandlersInAncestorContexts ?
BeanFactoryUtils.beanNamesForTypeIncludingAncestors(getApplicationContext(), Object.class) :
getApplicationContext().getBeanNamesForType(Object.class));
// 遍历 beanNames 并找到对应的 url
// Take any bean name that we can determine URLs for.
for (String beanName : beanNames) {
// 获取bean上的url(class上的url + method 上的 url)
String[] urls = determineUrlsForHandler(beanName);
if (!ObjectUtils.isEmpty(urls)) {
// URL paths found: Let's consider it a handler.
// 保存url 和 beanName 的对应关系
registerHandler(urls, beanName);
}
else {
if (logger.isDebugEnabled()) {
logger.debug("Rejected bean name '" + beanName + "': no URL paths identified");
}
}
}
}
determineUrlsForHandler()方法:
该方法在不同的子类有不同的实现,我这里分析的是
DefaultAnnotationHandlerMapping类的实现,该类主要负责处理@RequestMapping注解形式的声明。
/**
* 获取@RequestMaping注解中的url
* Checks for presence of the {@link org.springframework.web.bind.annotation.RequestMapping}
* annotation on the handler class and on any of its methods.
*/
@Override
protected String[] determineUrlsForHandler(String beanName) {
ApplicationContext context = getApplicationContext();
Class<?> handlerType = context.getType(beanName);
// 获取beanName 上的requestMapping
RequestMapping mapping = context.findAnnotationOnBean(beanName, RequestMapping.class);
if (mapping != null) {
// 类上面有@RequestMapping 注解
this.cachedMappings.put(handlerType, mapping);
Set<String> urls = new LinkedHashSet<String>();
// mapping.value()就是获取@RequestMapping注解的value值
String[] typeLevelPatterns = mapping.value();
if (typeLevelPatterns.length > 0) {
// 获取Controller 方法上的@RequestMapping
String[] methodLevelPatterns = determineUrlsForHandlerMethods(handlerType);
for (String typeLevelPattern : typeLevelPatterns) {
if (!typeLevelPattern.startsWith("/")) {
typeLevelPattern = "/" + typeLevelPattern;
}
for (String methodLevelPattern : methodLevelPatterns) {
// controller的映射url+方法映射的url
String combinedPattern = getPathMatcher().combine(typeLevelPattern, methodLevelPattern);
// 保存到set集合中
addUrlsForPath(urls, combinedPattern);
}
addUrlsForPath(urls, typeLevelPattern);
}
// 以数组形式返回controller上的所有url
return StringUtils.toStringArray(urls);
}
else {
// controller上的@RequestMapping映射url为空串,直接找方法的映射url
return determineUrlsForHandlerMethods(handlerType);
}
}
// controller上没@RequestMapping注解
else if (AnnotationUtils.findAnnotation(handlerType, Controller.class) != null) {
// 获取controller中方法上的映射url
return determineUrlsForHandlerMethods(handlerType);
}
else {
return null;
}
}
更深的细节代码就比较简单了,有兴趣的可以继续深入。
到这里,Controller和Url的映射就装配完成,下来就分析请求的处理过程。
2. url的请求处理
我们在xml中配置了
DispatcherServlet为调度器,所以我们就来看它的代码,可以
从名字上看出它是个Servlet,那么它的核心方法就是doService()
DispatcherServlet #doService():
/**
* 将DispatcherServlet特定的请求属性和委托 公开给{@link #doDispatch}以进行实际调度。
* Exposes the DispatcherServlet-specific request attributes and delegates to {@link #doDispatch}
* for the actual dispatching.
*/
@Override
protected void doService(HttpServletRequest request, HttpServletResponse response) throws Exception {
if (logger.isDebugEnabled()) {
String requestUri = new UrlPathHelper().getRequestUri(request);
logger.debug("DispatcherServlet with name '" + getServletName() + "' processing " + request.getMethod() +
" request for [" + requestUri + "]");
}
//在包含request的情况下保留请求属性的快照,
//能够在include之后恢复原始属性。
Map<String, Object> attributesSnapshot = null;
if (WebUtils.isIncludeRequest(request)) {
logger.debug("Taking snapshot of request attributes before include");
attributesSnapshot = new HashMap<String, Object>();
Enumeration attrNames = request.getAttributeNames();
while (attrNames.hasMoreElements()) {
String attrName = (String) attrNames.nextElement();
if (this.cleanupAfterInclude || attrName.startsWith("org.springframework.web.servlet")) {
attributesSnapshot.put(attrName, request.getAttribute(attrName));
}
}
}
// 使得request对象能供 handler处理和view处理 使用
request.setAttribute(WEB_APPLICATION_CONTEXT_ATTRIBUTE, getWebApplicationContext());
request.setAttribute(LOCALE_RESOLVER_ATTRIBUTE, this.localeResolver);
request.setAttribute(THEME_RESOLVER_ATTRIBUTE, this.themeResolver);
request.setAttribute(THEME_SOURCE_ATTRIBUTE, getThemeSource());
try {
doDispatch(request, response);
}
finally {
// 如果不为空,则还原原始属性快照。
if (attributesSnapshot != null) {
restoreAttributesAfterInclude(request, attributesSnapshot);
}
}
}
可以看到,它将请求拿到后,主要是给request设置了一些对象,以便于后续工作的处理(Handler处理和view处理)。比如WebApplicationContext,它里面就包含了我们在第一步完成的controller与url映射的信息。
DispatchServlet # doDispatch()
/**
* 控制请求转发
* Process the actual dispatching to the handler.
* <p>The handler will be obtained by applying the servlet's HandlerMappings in order.
* The HandlerAdapter will be obtained by querying the servlet's installed HandlerAdapters
* to find the first that supports the handler class.
* <p>All HTTP methods are handled by this method. It's up to HandlerAdapters or handlers
* themselves to decide which methods are acceptable.
* @param request current HTTP request
* @param response current HTTP response
* @throws Exception in case of any kind of processing failure
*/
protected void doDispatch(HttpServletRequest request, HttpServletResponse response) throws Exception {
HttpServletRequest processedRequest = request;
HandlerExecutionChain mappedHandler = null;
int interceptorIndex = -1;
try {
ModelAndView mv;
boolean errorView = false;
try {
// 1. 检查是否是上传文件
processedRequest = checkMultipart(request);
// Determine handler for the current request.
// 2. 获取handler处理器,返回的mappedHandler封装了handlers和interceptors
mappedHandler = getHandler(processedRequest, false);
if (mappedHandler == null || mappedHandler.getHandler() == null) {
// 返回404
noHandlerFound(processedRequest, response);
return;
}
// Apply preHandle methods of registered interceptors.
// 获取HandlerInterceptor的预处理方法
HandlerInterceptor[] interceptors = mappedHandler.getInterceptors();
if (interceptors != null) {
for (int i = 0; i < interceptors.length; i++) {
HandlerInterceptor interceptor = interceptors[i];
if (!interceptor.preHandle(processedRequest, response, mappedHandler.getHandler())) {
triggerAfterCompletion(mappedHandler, interceptorIndex, processedRequest, response, null);
return;
}
interceptorIndex = i;
}
}
// Actually invoke the handler.
// 3. 获取handler适配器 Adapter
HandlerAdapter ha = getHandlerAdapter(mappedHandler.getHandler());
// 4. 实际的处理器处理并返回 ModelAndView 对象
mv = ha.handle(processedRequest, response, mappedHandler.getHandler());
// Do we need view name translation?
if (mv != null && !mv.hasView()) {
mv.setViewName(getDefaultViewName(request));
}
// HandlerInterceptor 后处理
if (interceptors != null) {
for (int i = interceptors.length - 1; i >= 0; i--) {
HandlerInterceptor interceptor = interceptors[i];
// 结束视图对象处理
interceptor.postHandle(processedRequest, response, mappedHandler.getHandler(), mv);
}
}
}
catch (ModelAndViewDefiningException ex) {
logger.debug("ModelAndViewDefiningException encountered", ex);
mv = ex.getModelAndView();
}
catch (Exception ex) {
Object handler = (mappedHandler != null ? mappedHandler.getHandler() : null);
mv = processHandlerException(processedRequest, response, handler, ex);
errorView = (mv != null);
}
// Did the handler return a view to render?
if (mv != null && !mv.wasCleared()) {
render(mv, processedRequest, response);
if (errorView) {
WebUtils.clearErrorRequestAttributes(request);
}
}
else {
if (logger.isDebugEnabled()) {
logger.debug("Null ModelAndView returned to DispatcherServlet with name '" + getServletName() +
"': assuming HandlerAdapter completed request handling");
}
}
// Trigger after-completion for successful outcome.
// 请求成功响应之后的方法
triggerAfterCompletion(mappedHandler, interceptorIndex, processedRequest, response, null);
}
catch (Exception ex) {
// Trigger after-completion for thrown exception.
triggerAfterCompletion(mappedHandler, interceptorIndex, processedRequest, response, ex);
throw ex;
}
catch (Error err) {
ServletException ex = new NestedServletException("Handler processing failed", err);
// Trigger after-completion for thrown exception.
triggerAfterCompletion(mappedHandler, interceptorIndex, processedRequest, response, ex);
throw ex;
}
finally {
// Clean up any resources used by a multipart request.
if (processedRequest != request) {
cleanupMultipart(processedRequest);
}
}
}
该方法主要是
通过request对象获取到
HandlerExecutionChain,HandlerExecutionChain对象里面包含了拦截器interceptor和处理器handler。如果获取到的对象是空,则交给noHandlerFound返回404页面。拦截器预处理,如果执行成功则进行3
获取handler适配器 Adapter
实际的处理器处理并返回 ModelAndView 对象
下面是该方法中的一些核心细节:
DispatchServlet #doDispatch # noHandlerFound核心源码:
response.sendError(HttpServletResponse.SC_NOT_FOUND);
DispatchServlet #doDispatch #getHandler方法事实上调用的是AbstractHandlerMapping #getHandler方法,我贴出一个核心的代码:
// 拿到处理对象
Object handler = getHandlerInternal(request);
...
String handlerName = (String) handler;
handler = getApplicationContext().getBean(handlerName);
...
// 返回HandlerExecutionChain对象
return getHandlerExecutionChain(handler, request);
可以看到,它先从request里获取handler对象,这就证明了之前DispatchServlet #doService为什么要吧WebApplicationContext放入request请求对象中。
最终返回一个HandlerExecutionChain对象.
3. 反射调用处理请求的方法,返回结果视图
在上面的源码中,实际的处理器处理并返回 ModelAndView 对象调用的是
mv = ha.handle(processedRequest, response, mappedHandler.getHandler());这个方法。该方法由AnnotationMethodHandlerAdapter #handle() #invokeHandlerMethod()方法实现.
`AnnotationMethodHandlerAdapter #handle() #invokeHandlerMethod()`
/**
* 获取处理请求的方法,执行并返回结果视图
*/
protected ModelAndView invokeHandlerMethod(HttpServletRequest request, HttpServletResponse response, Object handler)
throws Exception {
// 1.获取方法解析器
ServletHandlerMethodResolver methodResolver = getMethodResolver(handler);
// 2.解析request中的url,获取处理request的方法
Method handlerMethod = methodResolver.resolveHandlerMethod(request);
// 3. 方法调用器
ServletHandlerMethodInvoker methodInvoker = new ServletHandlerMethodInvoker(methodResolver);
ServletWebRequest webRequest = new ServletWebRequest(request, response);
ExtendedModelMap implicitModel = new BindingAwareModelMap();
// 4.执行方法(获取方法的参数)
Object result = methodInvoker.invokeHandlerMethod(handlerMethod, handler, webRequest, implicitModel);
// 5. 封装成mv视图
ModelAndView mav =
methodInvoker.getModelAndView(handlerMethod, handler.getClass(), result, implicitModel, webRequest);
methodInvoker.updateModelAttributes(handler, (mav != null ? mav.getModel() : null), implicitModel, webRequest);
return mav;
}
这个方法有两个重要的地方,分别是resolveHandlerMethod和invokeHandlerMethod。
resolveHandlerMethod 方法
methodResolver.resolveHandlerMethod(request):获取controller类和方法上的@requestMapping value,与request的url进行匹配,找到处理request的controller中的方法.最终拼接的具体实现是org.springframework.util.AntPathMatcher#combine方法。
invokeHandlerMethod方法
从名字就能看出来它是基于反射,那它做了什么呢。
解析该方法上的参数,并调用该方法。
//上面全都是为解析方法上的参数做准备
...
// 解析该方法上的参数
Object[] args = resolveHandlerArguments(handlerMethodToInvoke, handler, webRequest, implicitModel);
// 真正执行解析调用的方法
return doInvokeMethod(handlerMethodToInvoke, handler, args);
invokeHandlerMethod方法#resolveHandlerArguments方法
代码有点长,我就简介下它做了什么事情吧。
如果这个方法的参数用的是注解,则解析注解拿到参数名,然后拿到request中的参数名,两者一致则进行赋值(详细代码在
HandlerMethodInvoker#resolveRequestParam),然后将封装好的对象放到args[]的数组中并返回。如果这个方法的参数用的不是注解,则需要asm框架(底层是读取字节码)来帮助获取到参数名,然后拿到request中的参数名,两者一致则进行赋值,然后将封装好的对象放到args[]的数组中并返回。
invokeHandlerMethod方法#doInvokeMethod方法
private Object doInvokeMethod(Method method, Object target, Object[] args) throws Exception {
// 将一个方法设置为可调用,主要针对private方法
ReflectionUtils.makeAccessible(method);
try {
// 反射调用
return method.invoke(target, args);
}
catch (InvocationTargetException ex) {
ReflectionUtils.rethrowException(ex.getTargetException());
}
throw new IllegalStateException("Should never get here");
}
到这里,就可以对request请求中url对应的controller的某个对应方法进行调用了。
总结:
看完后脑子一定很乱,有时间的话还是需要自己动手调试一下。本文只是串一下整体思路,所以功能性的源码没有全部分析。
其实理解这些才是最重要的。
用户发送请求至前端控制器DispatcherServlet
DispatcherServlet收到请求调用HandlerMapping处理器映射器。
处理器映射器根据请求url找到具体的处理器,生成处理器对象及处理器拦截器(如果有则生成)一并返回给DispatcherServlet。
DispatcherServlet通过HandlerAdapter处理器适配器调用处理器
HandlerAdapter执行处理器(handler,也叫后端控制器)。
Controller执行完成返回ModelAndView
HandlerAdapter将handler执行结果ModelAndView返回给DispatcherServlet
DispatcherServlet将ModelAndView传给ViewReslover视图解析器
ViewReslover解析后返回具体View对象
DispatcherServlet对View进行渲染视图(即将模型数据填充至视图中)。
DispatcherServlet响应用户
- 本文标签: Java Spring
- 本文链接: https://blog.xiaomiqiu.com/article/86
- 版权声明: 本文由刺球原创发布,转载请遵循《署名-非商业性使用-相同方式共享 4.0 国际 (CC BY-NC-SA 4.0)》许可协议授权
